“혈장교환술, 윌슨병 간기능 회복 이끈다”…면역학적 치료전략 새 길
희귀 유전질환인 윌슨병에서 혈장교환술이 간 기능 회복에 중요한 역할을 한다는 면역학적 기전이 국내 연구진에 의해 처음 규명됐다. 가톨릭대학교 서울성모병원 성필수 교수팀(제1저자 탁권용 임상강사)이 단일세포 수준까지 정밀 분석해 얻은 이 연구 결과는 급성 간부전 환자 치료에 있어 새로운 면역조절 기반 전략 개발의 전기를 마련했다는 평가가 나온다. 업계는 혈장교환술의 임상적 활용 근거가 강화됐다는 점에서 급성 간손상 치료 경쟁의 분기점으로 주목한다.
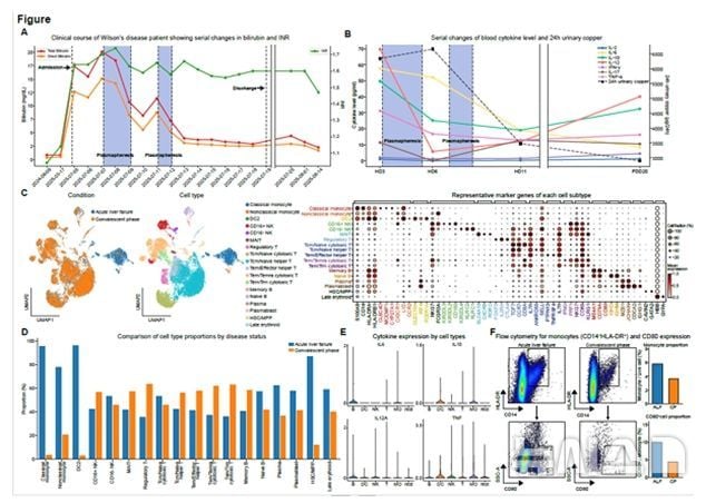
성필수 교수 연구팀은 윌슨병으로 인한 급성 간부전 환자를 대상으로, 혈장교환술 시행 전과 후의 면역 반응을 단일세포 RNA 시퀀싱 등 최신 기술로 심층 분석했다. 혈장교환술을 적기에 시행할 경우, 체내에 비정상적으로 축적된 구리 배출과 단핵세포(주요 면역세포)의 과활성 억제를 동시에 달성하며 간 기능 회복을 유도하는 면역학적 경로를 입증한 것이다. 기존에는 혈장교환술이 단순히 독성 물질만을 제거한다고 여겨졌지만, 이번 연구는 주요 염증성 사이토카인(IL-6 등) 변화와 면역세포 반응까지 종합적으로 조절할 수 있음을 과학적으로 설명했다. 특히 이번 기술은 기존의 표준 치료가 가지던 한계, 즉 간이식 수술에 대한 의존과 치료 예측 어려움을 보완하는 근거로 해석된다.

혈장교환술은 혈액 내 병적 성분을 제거하고 대체 보충액을 투입해 임상 호전을 도모한다. 신경계 질환, 자가면역질환 등 다양한 분야에서 활용되고 있으나, 윌슨병 등 대사성 유전질환의 급성 간부전 치료에서 그 효과의 면역기전까지 명확히 규명된 것은 이번이 처음이다. 실제 연구 결과, 환자 급성기에는 단핵구 활성 및 IL-6 등 주요 염증인자가 급증했으나, 시의적절한 혈장교환술 후 이 수치들이 뚜렷하게 감소하면서 간 기능이 빠르게 개선됐다.
윌슨병은 ATP7B 유전자 변이로 생기며, 전 인구 약 1%가 유전자 변이를 보유하나 실제 발병률은 3만명당 1명에 불과할 정도로 희귀하다. 한국 내 유병률도 10만명 당 3명으로 드물다. 질환이 진행하면 간경변 및 심각한 신경 증상·정신질환을 동반하고, 환자의 19%가 간경변증, 9%가 간이식까지 필요하다고 집계됐다. 기존 치료법 한계로 인해 예측적이고 맞춤형 치료 전략의 필요성이 지속 제기돼 왔다.
국내에서는 급성 간부전 환자 대상 혈장교환술이 아직 공식 치료로 허가되지 않았으나, 이번 연구를 통해 단핵세포 과활성 제어 등 면역 균형 복원이 중추적임이 입증돼, 새로운 치료 옵션 도입과 치료 반응 예측 모델링에도 활용될 기반이 마련됐다. 이번 연구 성과는 대한간학회 국제학술지 ‘임상분자간학’에 게재돼, 향후 국내외 규제·임상 기준 변화 논의에도 영향을 줄 것으로 전망된다.
전문가들은 향후 급성 간손상 환자 진단과 맞춤형 치료에서 단일세포 분석 기술이 필수 도구가 될 것으로 내다보고 있다. 산업계는 이번 연구가 윌슨병뿐 아니라 대사질환 전반에서 혈장교환술의 시장 확대와 신약개발·면역조절 분야 연구 자극 효과로 이어질지에 주목하고 있다.
